Organization Structure & Plan
Strategic Plan and Deployment
SRMUs strategic plan is a roadmap that outlines the university's vision and goals for the future, designed to guide the university's growth and evolution. It encompasses key focus areas such as curriculum enhancement, faculty development, research initiatives, infrastructure expansion, and student engagement. The deployment of this strategic plan involves a systematic and phased approach, ensuring that each aspect is implemented with precision and effectiveness. Through collaborative efforts across departments, faculty, and administrative units, SRMU aims to create an environment that nurtures creativity, critical thinking, and global perspectives. The strategic plan and its deployment form the foundation for SRMU's continuous pursuit of excellence in education and research.

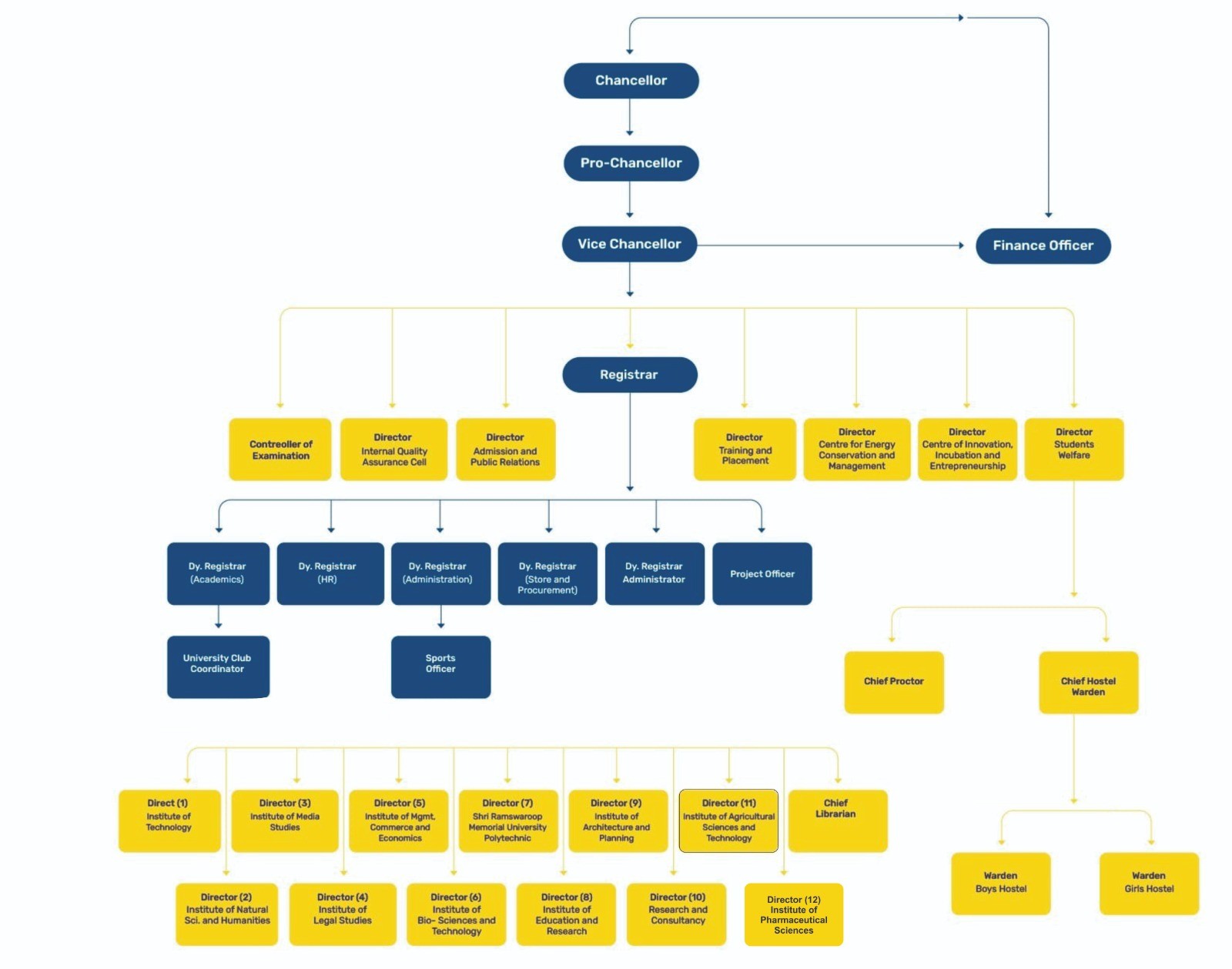
Organizational Structure
SRMU’s organizational structure is designed to promote synergy, efficiency, and excellence across academic, administrative, and support functions.
